东太湖论坛

搜索
 找回密码
 注册
在本论坛发布谣言、色情、反动、侵权等内容将依法严肃处理,区公安局举报电话:0512-110 。 申请删帖
查看: 1375|回复: 7

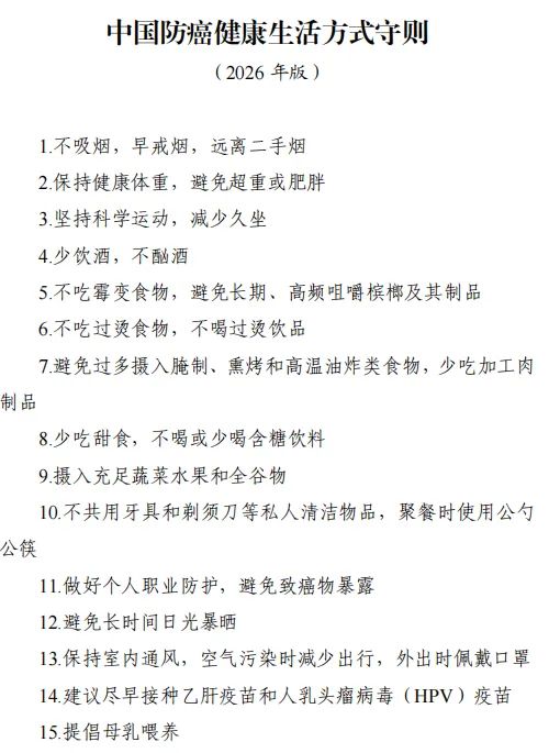
“防癌说明书”来了!一半内容与吃有关...

[复制链接]
发表于: 2026-4-13 20:21 来自- 中国江苏 | 显示全部楼层 |阅读模式 | 来自江苏
   
               

 

 

   
            
发表于: 2026-4-13 21:13 来自- 中国江苏苏州 | 显示全部楼层 | 来自江苏
发表于: 2026-4-13 21:51 来自- 中国江苏苏州 | 显示全部楼层 | 来自江苏
第12条不适合俺们搬砖工人……
发表于: 2026-4-14 09:20 来自- 中国江苏苏州 | 显示全部楼层 | 来自江苏
发表于: 2026-4-14 11:49 来自- 中国江苏 | 显示全部楼层 | 来自江苏
都知道跟饮食有关,但是商家的违法成本那么低,能怎么办呢?普通老百姓又不是吃特供菜的。小时候毒奶粉,长大了毒馒头、假酒、假烟、假药,老了毒补品……想想都害怕
发表于: 2026-4-14 18:41 来自- 中国江苏苏州 | 显示全部楼层 | 来自江苏
管住嘴,迈开腿
发表于: 2026-4-15 08:13 来自- 中国江苏苏州 | 显示全部楼层 | 来自江苏
瓶旁宁 发表于 2026-4-13 21:51
第12条不适合俺们搬砖工人……

叫你们老板搭个棚
发表于: 2026-4-15 09:45 来自- 中国江苏苏州 | 显示全部楼层 | 来自江苏
在本论坛发布谣言、色情、反动、侵权等内容将依法严肃处理,区公安局举报电话:0512-110 。 删帖申请表
您需要登录后才可以回帖 登录 | 注册

本版积分规则

客户端|小黑屋|手机版|吴江新闻网 ( 苏ICP备2022046825号 苏新网备2008040号 )

GMT+8, 2026-4-15 10:17 , Processed in 0.022138 second(s), 11 queries , MemCache On.

Powered by Discuz! X3.4

© 2001-2013 Comsenz Inc.

快速回复 返回顶部 返回列表
东太湖论坛中发表的内容仅代表网民个人的观点,并不代表东太湖论坛支持或反对此观点。
如果在论坛中有网民发表的不实内容,侵害到您的合法权益,本论坛并不承担相关的责任。
如果您认为情节严重,您可以向警方报案。我们按法定程序积极配合,维护您的合法权益。
投诉电话: 在线投诉
电子邮箱:
点击 >> 删帖申请
苏公网安备 32050902100654号 互联网违法和不良信息举报中心