东太湖论坛

搜索
 找回密码
 注册
在本论坛发布谣言、色情、反动、侵权等内容将依法严肃处理,区公安局举报电话:0512-110 。 申请删帖
查看: 570|回复: 8

[咨询] 吴江五方路和浦家浜路红绿灯以南附近天天放毒

[复制链接]
发表于: 2026-4-3 17:25 来自- 中国江苏苏州 | 显示全部楼层 |阅读模式 | 来自江苏
   
               

这边空气真差,不知道哪家厂老是在放毒,要么是恶臭味,要么是酸味,关了窗也没用,眼睛都酸了。这样昧着良心赚钱好意思吗?请有关部门好好查查。

   
            
发表于: 2026-4-3 20:19 来自- 中国 | 显示全部楼层 | 来自江苏
有没有得到重视?
 楼主| 发表于: 2026-4-4 07:28 来自- 中国江苏苏州 | 显示全部楼层 | 来自江苏
太湖白雪 发表于 2026-4-3 20:19
有没有得到重视?

暂时还没有
发表于: 2026-4-4 08:02 来自- 中国江苏 | 显示全部楼层 | 来自江苏
好像是那个壁纸厂,我最近上午去买菜路过这个厂门口时,就是这种味道,我还特意看了下厂名叫真蒂壁纸,只有经过它厂门口马路对面的非机动车道上,这个臭味非常明显
发表于: 2026-4-4 09:10 来自- 中国江苏苏州 | 显示全部楼层 | 来自江苏
天道酬勤66 发表于 2026-4-4 08:02
好像是那个壁纸厂,我最近上午去买菜路过这个厂门口时,就是这种味道,我还特意看了下厂名叫真蒂壁纸,只有 ...

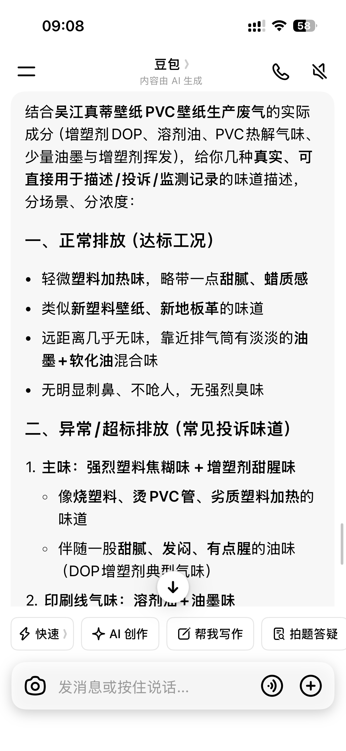
我在豆包查了一下,这个公司的废气味道,就是这种
20260404091040front1_0_535101_Fmk-sEdAx6GGTa-yV8pZoac3o8xp.jpg
20260404091040front1_0_535101_Frxz-aAeXHrMvw6wQbd_Ela_5Rn8.png
20260404091040front1_0_535101_FjfeBXswBDxCrOE-7LY08kkGuE8E.png
 楼主| 发表于: 2026-4-4 13:21 来自- 中国江苏 | 显示全部楼层 | 来自江苏
天道酬勤66 发表于 2026-4-4 09:10
我在豆包查了一下,这个公司的废气味道,就是这种

今天又有酸味了
发表于: 2026-4-4 13:31 来自- 中国江苏 | 显示全部楼层 | 来自江苏
shawnzxz 发表于 2026-4-4 13:21
今天又有酸味了

就是这个厂,上午路过时经常都有酸臭味,去城南农贸市场的必经之路
 楼主| 发表于: 2026-4-5 20:17 来自- 中国江苏苏州 | 显示全部楼层 | 来自江苏
天道酬勤66 发表于 2026-4-4 08:02
好像是那个壁纸厂,我最近上午去买菜路过这个厂门口时,就是这种味道,我还特意看了下厂名叫真蒂壁纸,只有 ...

很有可能,希望有关部门重视!
 楼主| 发表于: 2026-4-7 17:42 来自- 中国江苏苏州 | 显示全部楼层 | 来自江苏
又在放毒了
在本论坛发布谣言、色情、反动、侵权等内容将依法严肃处理,区公安局举报电话:0512-110 。 删帖申请表
您需要登录后才可以回帖 登录 | 注册

本版积分规则

客户端|小黑屋|手机版|吴江新闻网 ( 苏ICP备2022046825号 苏新网备2008040号 )

GMT+8, 2026-4-7 17:44 , Processed in 0.023480 second(s), 13 queries , MemCache On.

Powered by Discuz! X3.4

© 2001-2013 Comsenz Inc.

快速回复 返回顶部 返回列表
东太湖论坛中发表的内容仅代表网民个人的观点,并不代表东太湖论坛支持或反对此观点。
如果在论坛中有网民发表的不实内容,侵害到您的合法权益,本论坛并不承担相关的责任。
如果您认为情节严重,您可以向警方报案。我们按法定程序积极配合,维护您的合法权益。
投诉电话: 在线投诉
电子邮箱:
点击 >> 删帖申请
苏公网安备 32050902100654号 互联网违法和不良信息举报中心